
这个嫩模怎么少了块胸肌。

PS:美工扣钱!!!

来瓶大动脉尝尝。

PS:动脉打包的话要钱吗?

一些胡建人无法准确读出的道具名。

PS:老虎护肤可以用斧护符。

拥有神奇技能的小朋友。

PS:炭治郎附体。

永远都画不好的右括弧。

PS:以前甚至会把作业本倒过来画。

喜欢麻薯的和喜欢胡辣汤的都沉默了。

PS:咬开来会爆汁吗?

不满父母催婚,
涂黑开车上路。

PS:也可能是因为黑人在中国有特权。

这是谁的生活状态?

PS:这才是工作应该有的状态啊。

什么是真爱?

PS:看看是哪家送的,
不行赶紧回厂吧。

不得了,快递把快递车开走了!

PS:实现了真正的无人驾驶。

超市发现大猫社畜,
挣点猫粮不容易啊。

PS:这妥妥是兽装了吧。

这自行车叫人怎么骑?

PS:这自行车活像一只乌龟。

被这个努力的男人感动到了。

PS:来视频是拍给自己看的,
激励自己向1000粉丝进发。

山寨的玲娜贝儿有多离谱。

PS:绝对是毕加索的原稿。

这画一时不知道改夸还是?

PS:家长发力过猛了。

有这样的闺蜜何愁找不到对象。

PS:确定不是来黑闺蜜的。

这生物到底叫什么?

PS:你说它要不是山海经出来的都不信。

用洗澡刷捅了旁边人的屁股。

PS:被捅那个应该更闹心吧,
俩一人一个星球吧。

美国佛州坦帕国际机场的火烈鸟。

PS:能把人吓死的程度。

鸭子打盹也摔跤。

PS:拍拍翅膀,缓解尴尬。

不看脸还以为是个仙女猫。

PS:仿佛看到睡醒了的自己。

爸妈去电玩城玩的区别。

PS:优雅爸爸,暴躁妈妈。

小朋友的年龄有多魔幻。

PS:很难不怀疑他是为了钓姐姐给辅导作业。

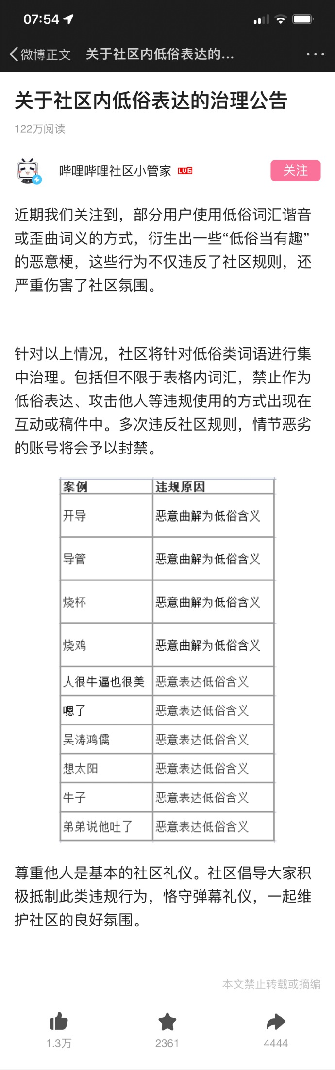
B站发布《关于社区内低俗表达的治理公告》。

各位兄弟,帮点个赞吧!胆大的兄弟,帮点个在看!
↘↘↘








最新评论